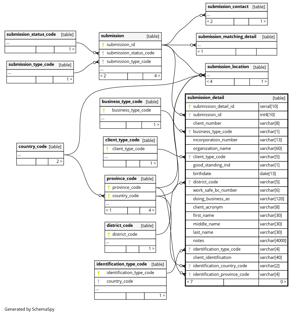
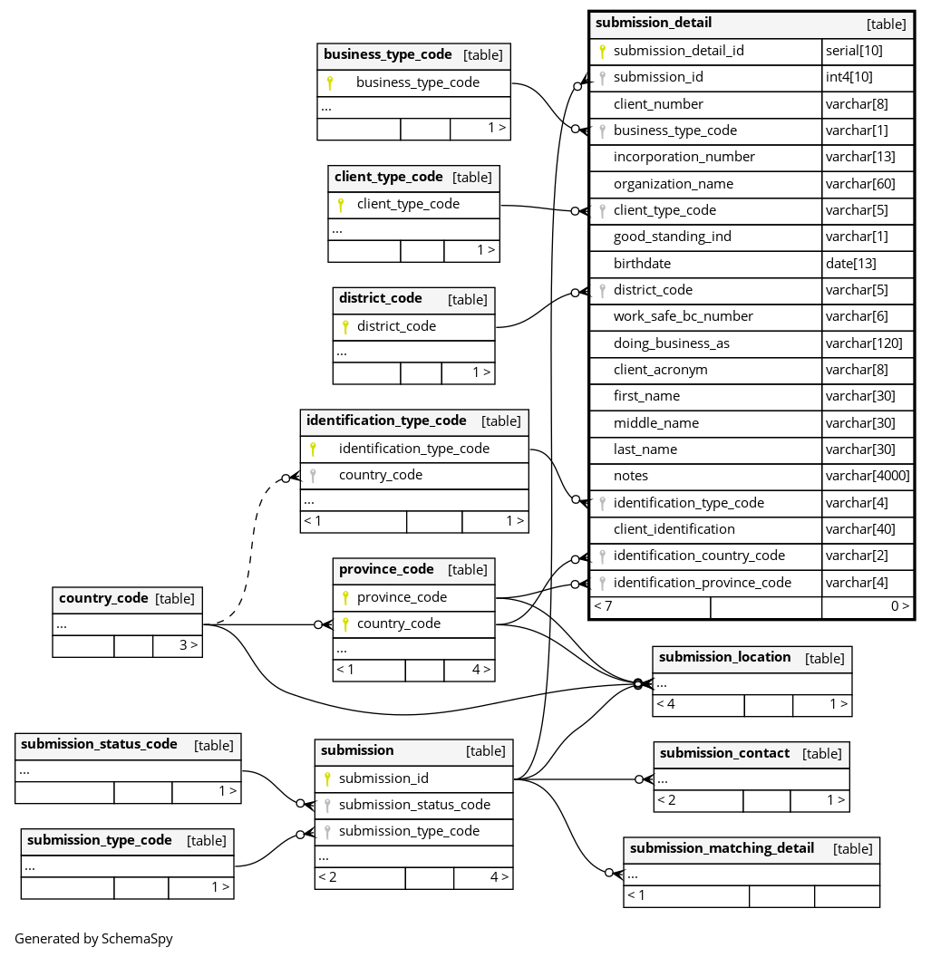
Columns
| Column | Type | Size | Nulls | Auto | Default | Children | Parents | Comments | |||
|---|---|---|---|---|---|---|---|---|---|---|---|
| submission_detail_id | serial | 10 | √ | nextval('nrfc.submission_detail_id_seq'::regclass) |
|
|
Incremental id generated for a submission detail of a client. |
||||
| submission_id | int4 | 10 | null |
|
|
Incremental id generated for a submission of a client. |
|||||
| client_number | varchar | 8 | √ | null |
|
|
|||||
| business_type_code | varchar | 1 | null |
|
|
A code indicating the business type of a client. It could be either Registered Business and Unregistered Business. |
|||||
| incorporation_number | varchar | 13 | √ | null |
|
|
A number provided to B.C. corporations, businesses or societies as part of the registration or incorporation process. |
||||
| organization_name | varchar | 60 | √ | null |
|
|
The name of the client. |
||||
| client_type_code | varchar | 5 | null |
|
|
A code representing the type of a client. |
|||||
| good_standing_ind | varchar | 1 | √ | null |
|
|
An indicator that determines whether a client is in good standing with respect to their financial obligations. |
||||
| birthdate | date | 13 | √ | null |
|
|
The date that the BC Services Card logged in person was born. |
||||
| district_code | varchar | 5 | √ | null |
|
|
A code representing the natural resource district of a client. |
||||
| work_safe_bc_number | varchar | 6 | √ | null |
|
|
A Work Safe BC number of a client. |
||||
| doing_business_as | varchar | 120 | √ | null |
|
|
An alternate name that a client may be conducting business under. For example: John Smith doing business as: John’s Logging. |
||||
| client_acronym | varchar | 8 | √ | null |
|
|
A familiar alphabetic acronym to be used as an alternative to the ministry’s client number for data entry and display. |
||||
| first_name | varchar | 30 | √ | null |
|
|
The first name of the client. |
||||
| middle_name | varchar | 30 | √ | null |
|
|
The middle name of the client. |
||||
| last_name | varchar | 30 | √ | null |
|
|
The last name of the client. |
||||
| notes | varchar | 4000 | √ | null |
|
|
Any additional information about the client or specific instructions. |
||||
| identification_type_code | varchar | 4 | √ | null |
|
|
A code indicating the identification type of a client. |
||||
| client_identification | varchar | 40 | √ | null |
|
|
The reference number that identifies a client. |
||||
| identification_country_code | varchar | 2 | √ | null |
|
|
A code representing the code of a country. |
||||
| identification_province_code | varchar | 4 | √ | null |
|
|
A code representing the code of a province, state, department or territory. |
Indexes
| Constraint Name | Type | Sort | Column(s) |
|---|---|---|---|
| submission_detail_id_pk | Primary key | Asc | submission_detail_id |



