default
.nrfc
Tables
(current)
Columns
Constraints
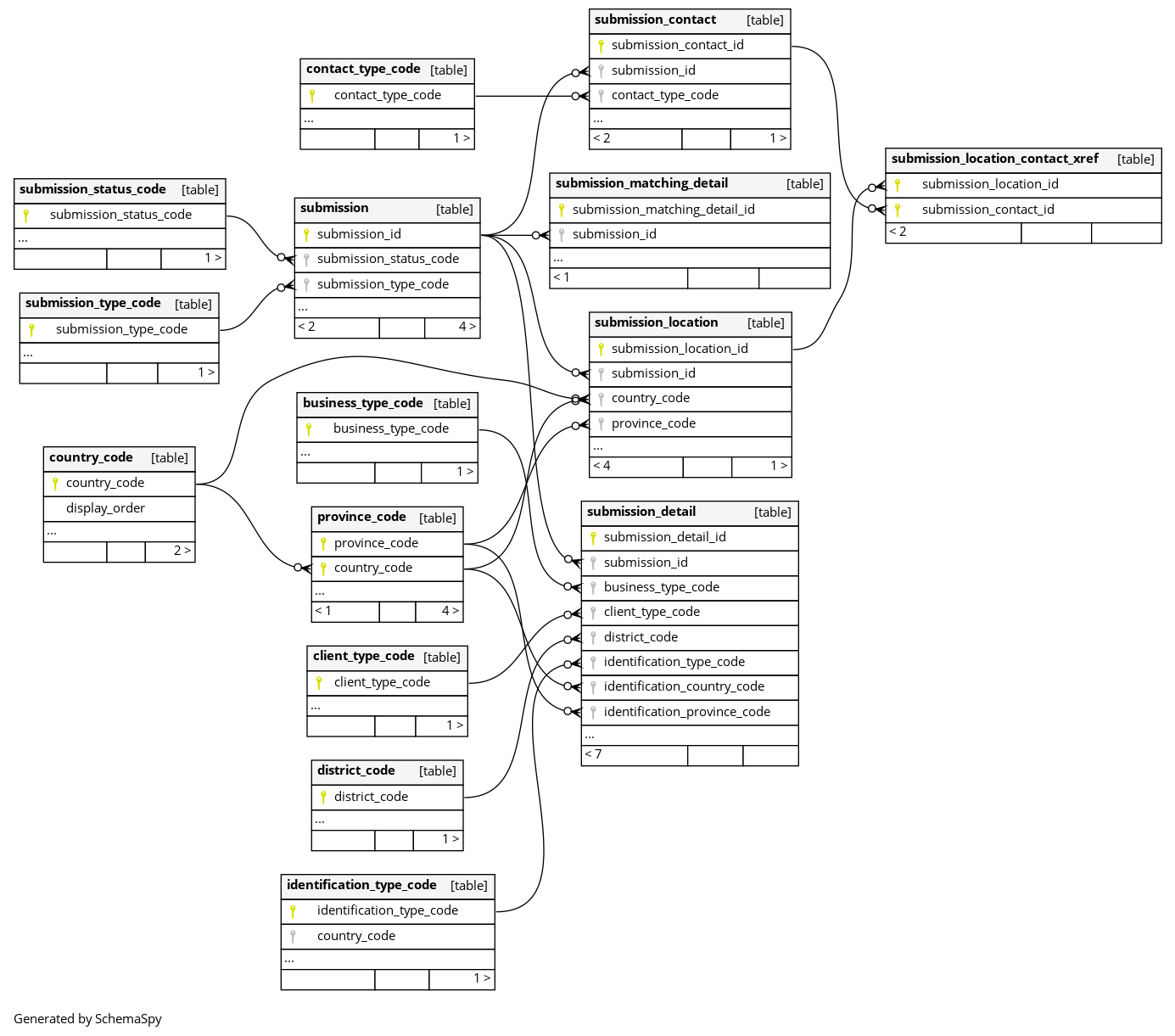
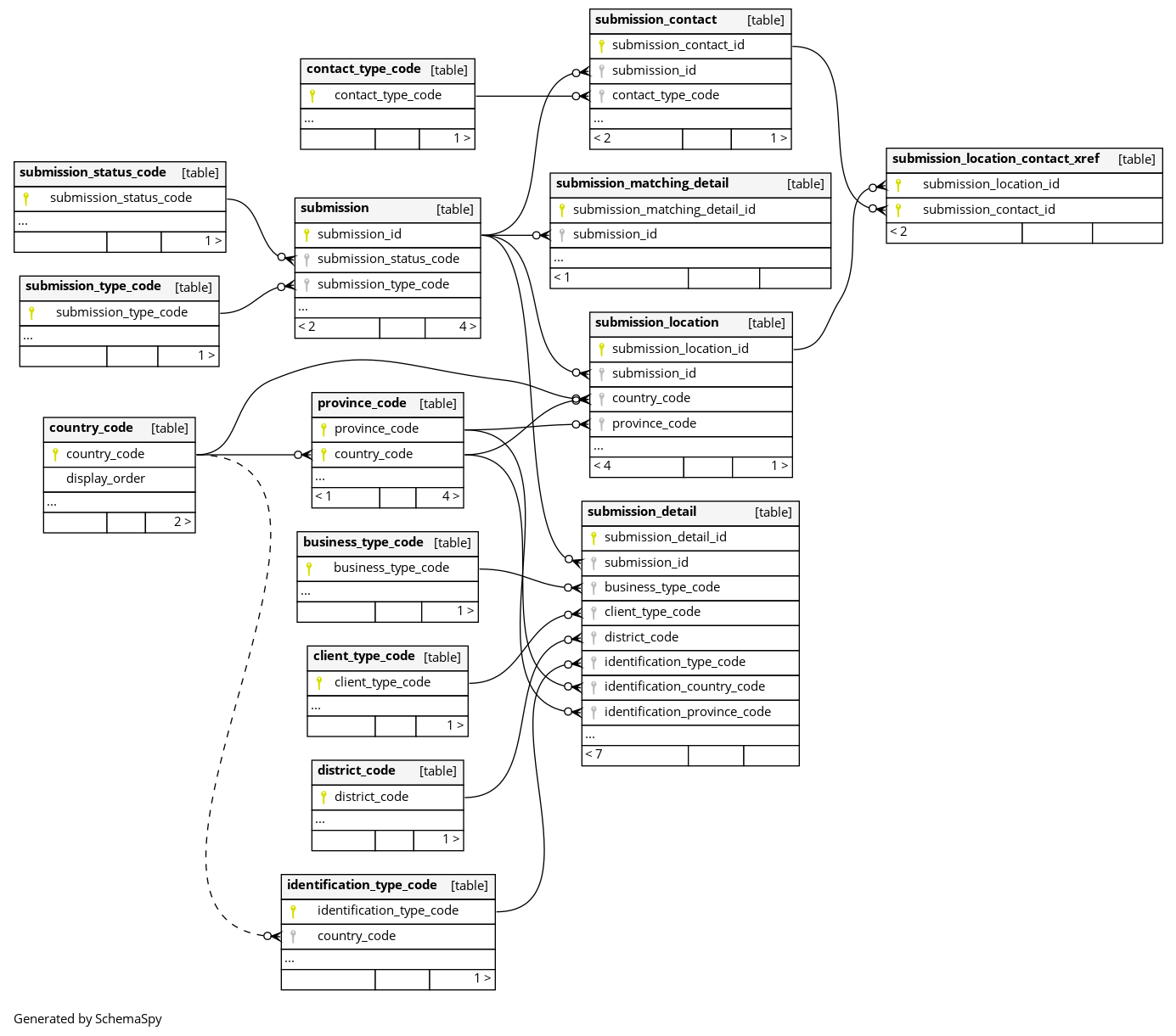
Relationships
Orphan Tables
Anomalies
Routines
All Relationships
Diagrams
By default only columns that are primary keys, foreign keys or indexes are shown.
Compact
Large
Compact Implied
Large Implied