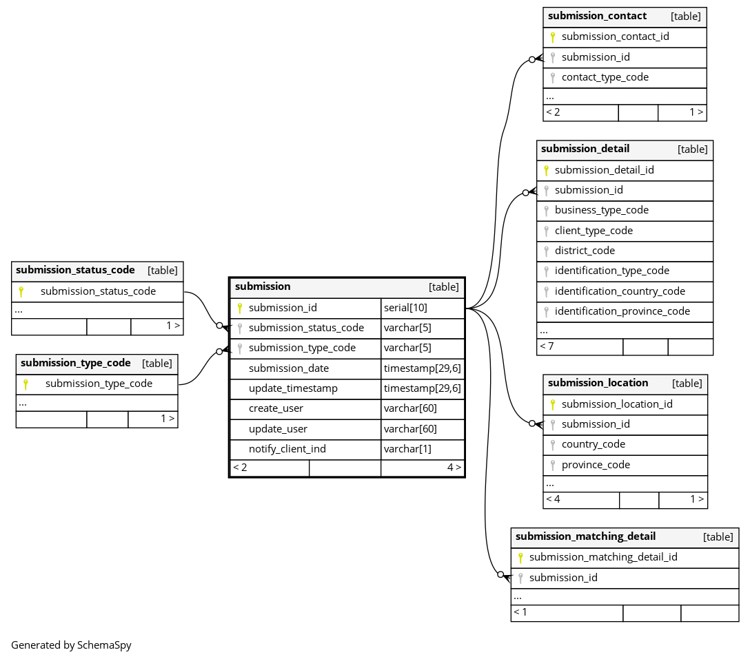
Columns
| Column | Type | Size | Nulls | Auto | Default | Children | Parents | Comments | ||||||||||||
|---|---|---|---|---|---|---|---|---|---|---|---|---|---|---|---|---|---|---|---|---|
| submission_id | serial | 10 | √ | nextval('nrfc.submission_id_seq'::regclass) |
|
|
Incremental id generated for a submission of a client. |
|||||||||||||
| submission_status_code | varchar | 5 | √ | null |
|
|
TBD. |
|||||||||||||
| submission_type_code | varchar | 5 | √ | null |
|
|
A code indicating the status of a submission request. Examples include, but are not limited to: New, Approved, Rejected, and others. |
|||||||||||||
| submission_date | timestamp | 29,6 | √ | null |
|
|
The date and time the record was created. |
|||||||||||||
| update_timestamp | timestamp | 29,6 | √ | CURRENT_TIMESTAMP |
|
|
The date and time the record was created or last updated. |
|||||||||||||
| create_user | varchar | 60 | null |
|
|
The user or proxy account that created the record. |
||||||||||||||
| update_user | varchar | 60 | √ | null |
|
|
The user or proxy account that created or last updated the record. |
|||||||||||||
| notify_client_ind | varchar | 1 | √ | 'Y'::character varying |
|
|
An indicator that determines whether the submission should be sent to the client. |
Indexes
| Constraint Name | Type | Sort | Column(s) |
|---|---|---|---|
| submission_pk | Primary key | Asc | submission_id |

