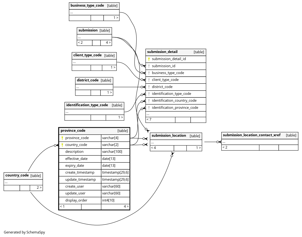
Columns
| Column | Type | Size | Nulls | Auto | Default | Children | Parents | Comments | |||||||||
|---|---|---|---|---|---|---|---|---|---|---|---|---|---|---|---|---|---|
| province_code | varchar | 4 | null |
|
|
A code representing the code of a province, state, department or territory. |
|||||||||||
| country_code | varchar | 2 | null |
|
|
A code representing the country in which the province is located. |
|||||||||||
| description | varchar | 100 | null |
|
|
The description of the code value. |
|||||||||||
| effective_date | date | 13 | null |
|
|
The date that the code value has become or is expected to become effective. Default is the data that the code value is created. |
|||||||||||
| expiry_date | date | 13 | to_date('99991231'::text, 'YYYYMMDD'::text) |
|
|
The date on which the code value has expired or is expected to expire. Default 9999-12-31. |
|||||||||||
| create_timestamp | timestamp | 29,6 | CURRENT_TIMESTAMP |
|
|
The date and time the record was created. |
|||||||||||
| update_timestamp | timestamp | 29,6 | √ | CURRENT_TIMESTAMP |
|
|
The date and time the record was created or last updated. |
||||||||||
| create_user | varchar | 60 | null |
|
|
The user or proxy account that created the record. |
|||||||||||
| update_user | varchar | 60 | √ | null |
|
|
The user or proxy account that created or last updated the record. |
||||||||||
| display_order | int4 | 10 | √ | null |
|
|
The the display order of a province/state. If no value is provided, the application will order provinces/states alphabetically by default. |
Indexes
| Constraint Name | Type | Sort | Column(s) |
|---|---|---|---|
| province_code_pk | Primary key | Asc/Asc | country_code + province_code |



