Columns
| Column | Type | Size | Nulls | Auto | Default | Children | Parents | Comments | |||||||||
|---|---|---|---|---|---|---|---|---|---|---|---|---|---|---|---|---|---|
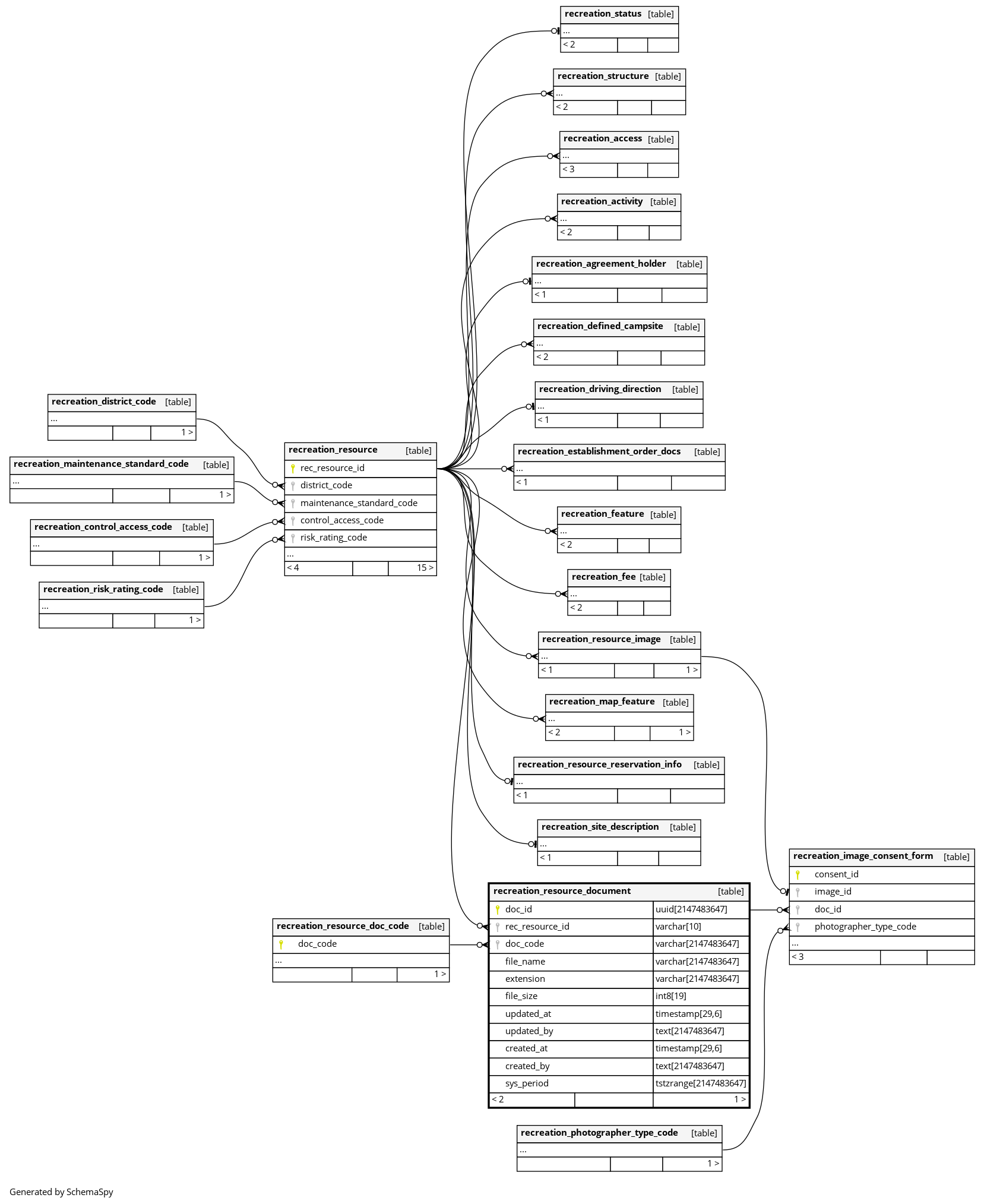
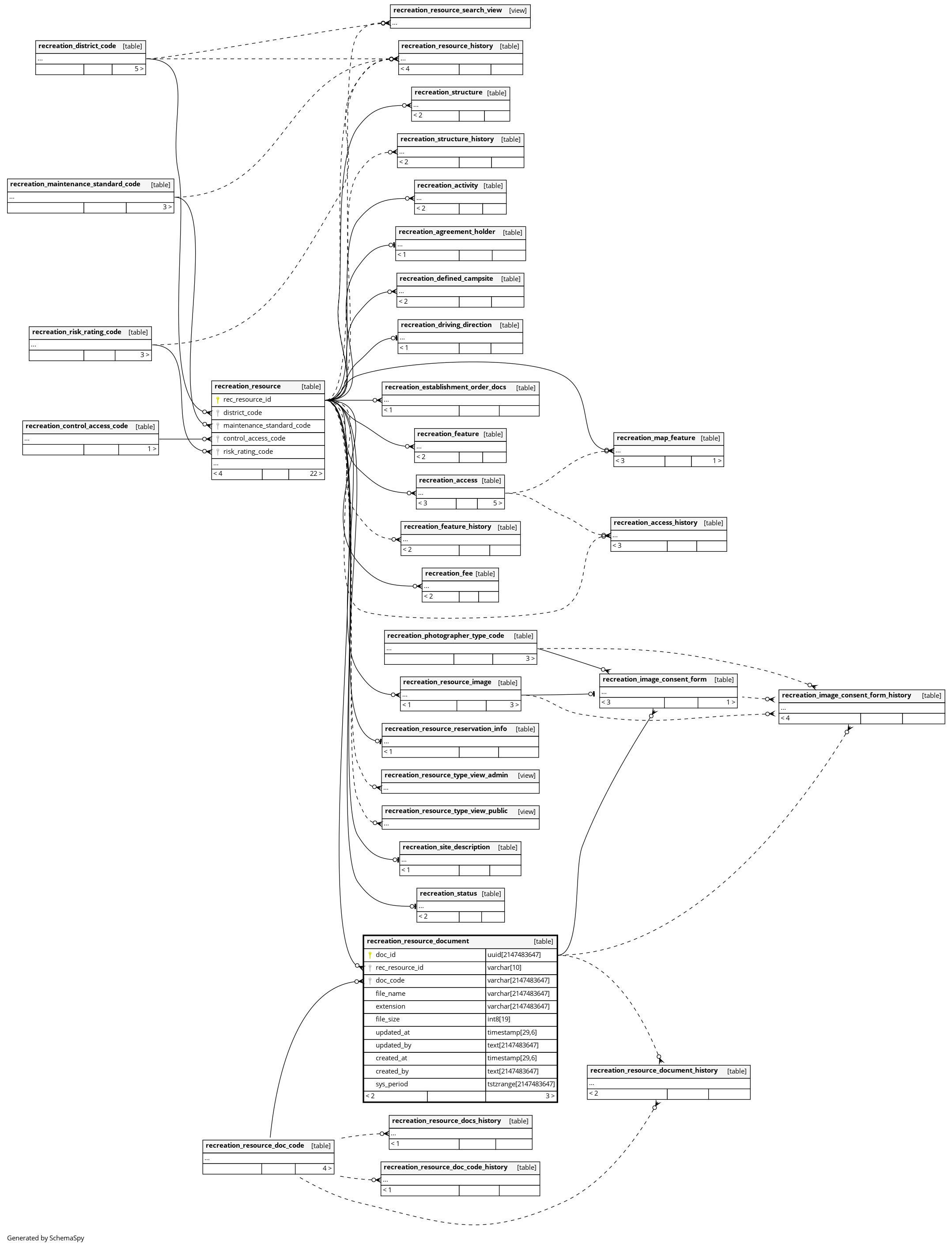
| doc_id | uuid | 2147483647 | gen_random_uuid() |
|
|
Unique UUID identifier for the document |
|||||||||||
| rec_resource_id | varchar | 10 | null |
|
|
Recreation Resource ID |
|||||||||||
| doc_code | varchar | 2147483647 | null |
|
|
Foreign key reference to document code type |
|||||||||||
| file_name | varchar | 2147483647 | null |
|
|
File name of the document |
|||||||||||
| extension | varchar | 2147483647 | null |
|
|
File extension (e.g., pdf) |
|||||||||||
| file_size | int8 | 19 | √ | null |
|
|
File size in bytes |
||||||||||
| updated_at | timestamp | 29,6 | √ | now() |
|
|
|||||||||||
| updated_by | text | 2147483647 | √ | null |
|
|
|||||||||||
| created_at | timestamp | 29,6 | √ | now() |
|
|
|||||||||||
| created_by | text | 2147483647 | √ | null |
|
|
|||||||||||
| sys_period | tstzrange | 2147483647 | tstzrange(CURRENT_TIMESTAMP, NULL::timestamp with time zone) |
|
|
Indexes
| Constraint Name | Type | Sort | Column(s) |
|---|---|---|---|
| recreation_resource_document_pkey | Primary key | Asc | doc_id |
| idx_recreation_resource_document_rec_resource_id | Performance | Asc | rec_resource_id |



