Columns
| Column | Type | Size | Nulls | Auto | Default | Children | Parents | Comments | |||
|---|---|---|---|---|---|---|---|---|---|---|---|
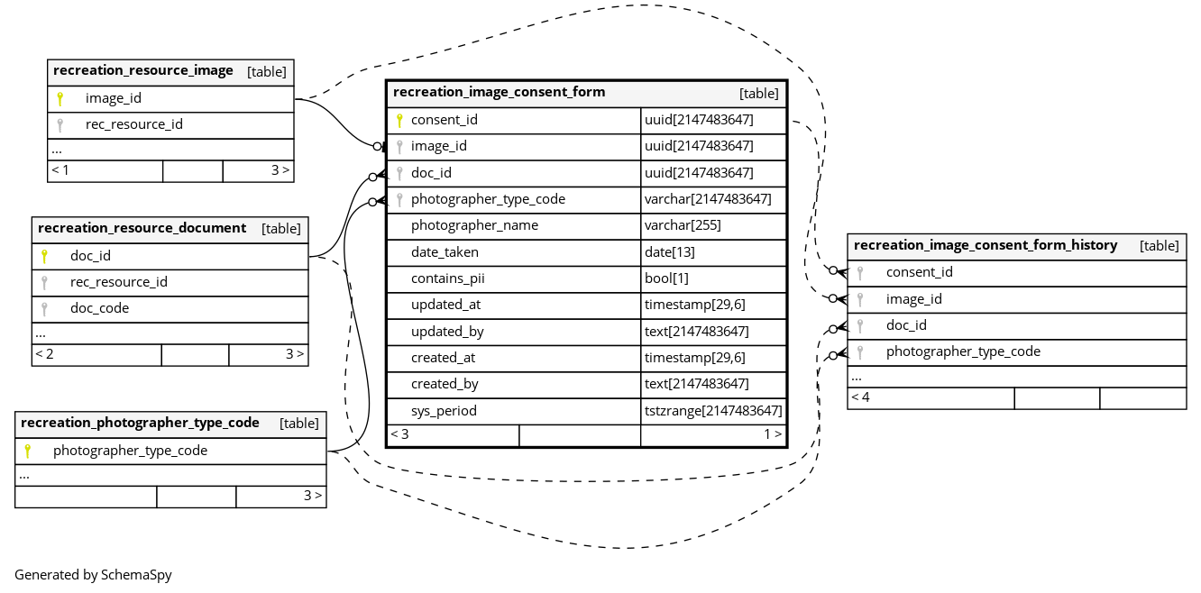
| consent_id | uuid | 2147483647 | gen_random_uuid() |
|
|
Unique UUID identifier for the consent record |
|||||
| image_id | uuid | 2147483647 | null |
|
|
Reference to the recreation resource image |
|||||
| doc_id | uuid | 2147483647 | √ | null |
|
|
Reference to the consent form document (nullable when no consent form PDF is uploaded) |
||||
| photographer_type_code | varchar | 2147483647 | √ | null |
|
|
Type of photographer (STAFF, CONTRACTOR, VOLUNTEER, PHOTOGRAPHER, or OTHER). Nullable when metadata is stored without a consent form. |
||||
| photographer_name | varchar | 255 | √ | null |
|
|
Name of the photographer for attribution |
||||
| date_taken | date | 13 | √ | null |
|
|
Date the photo was taken |
||||
| contains_pii | bool | 1 | false |
|
|
Whether the image contains personally identifiable information |
|||||
| updated_at | timestamp | 29,6 | √ | now() |
|
|
|||||
| updated_by | text | 2147483647 | √ | null |
|
|
|||||
| created_at | timestamp | 29,6 | √ | now() |
|
|
|||||
| created_by | text | 2147483647 | √ | null |
|
|
|||||
| sys_period | tstzrange | 2147483647 | tstzrange(CURRENT_TIMESTAMP, NULL::timestamp with time zone) |
|
|
Indexes
| Constraint Name | Type | Sort | Column(s) |
|---|---|---|---|
| recreation_image_consent_form_pkey | Primary key | Asc | consent_id |
| idx_recreation_image_consent_form_doc_id | Performance | Asc | doc_id |
| idx_recreation_image_consent_form_image_id | Performance | Asc | image_id |
| recreation_image_consent_form_image_id_key | Must be unique | Asc | image_id |



