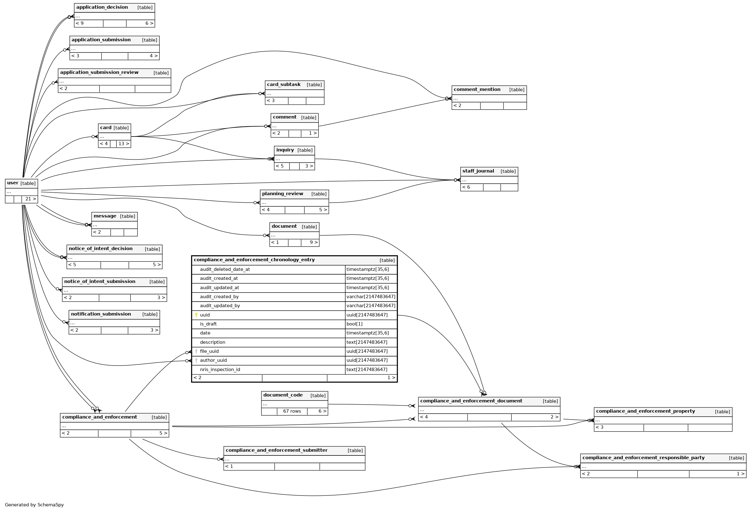
Columns
| Column | Type | Size | Nulls | Auto | Default | Children | Parents | Comments | |||
|---|---|---|---|---|---|---|---|---|---|---|---|
| audit_deleted_date_at | timestamptz | 35,6 | √ | null |
|
|
|||||
| audit_created_at | timestamptz | 35,6 | now() |
|
|
||||||
| audit_updated_at | timestamptz | 35,6 | √ | now() |
|
|
|||||
| audit_created_by | varchar | 2147483647 | null |
|
|
||||||
| audit_updated_by | varchar | 2147483647 | √ | null |
|
|
|||||
| uuid | uuid | 2147483647 | gen_random_uuid() |
|
|
||||||
| is_draft | bool | 1 | false |
|
|
||||||
| date | timestamptz | 35,6 | √ | null |
|
|
|||||
| description | text | 2147483647 | ''::text |
|
|
||||||
| file_uuid | uuid | 2147483647 | √ | null |
|
|
|||||
| uuid | 2147483647 | null |
|
|
|||||||
| nris_inspection_id | text | 2147483647 | √ | null |
|
|
Indexes
| Constraint Name | Type | Sort | Column(s) |
|---|---|---|---|
| PK_08431834c0cf05174bf74ea46d6 | Primary key | Asc | uuid |



