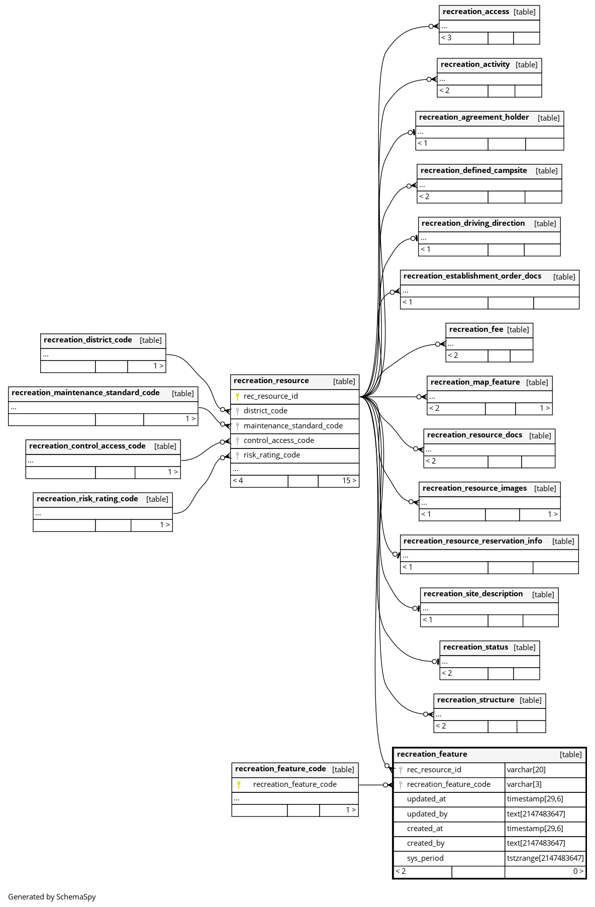
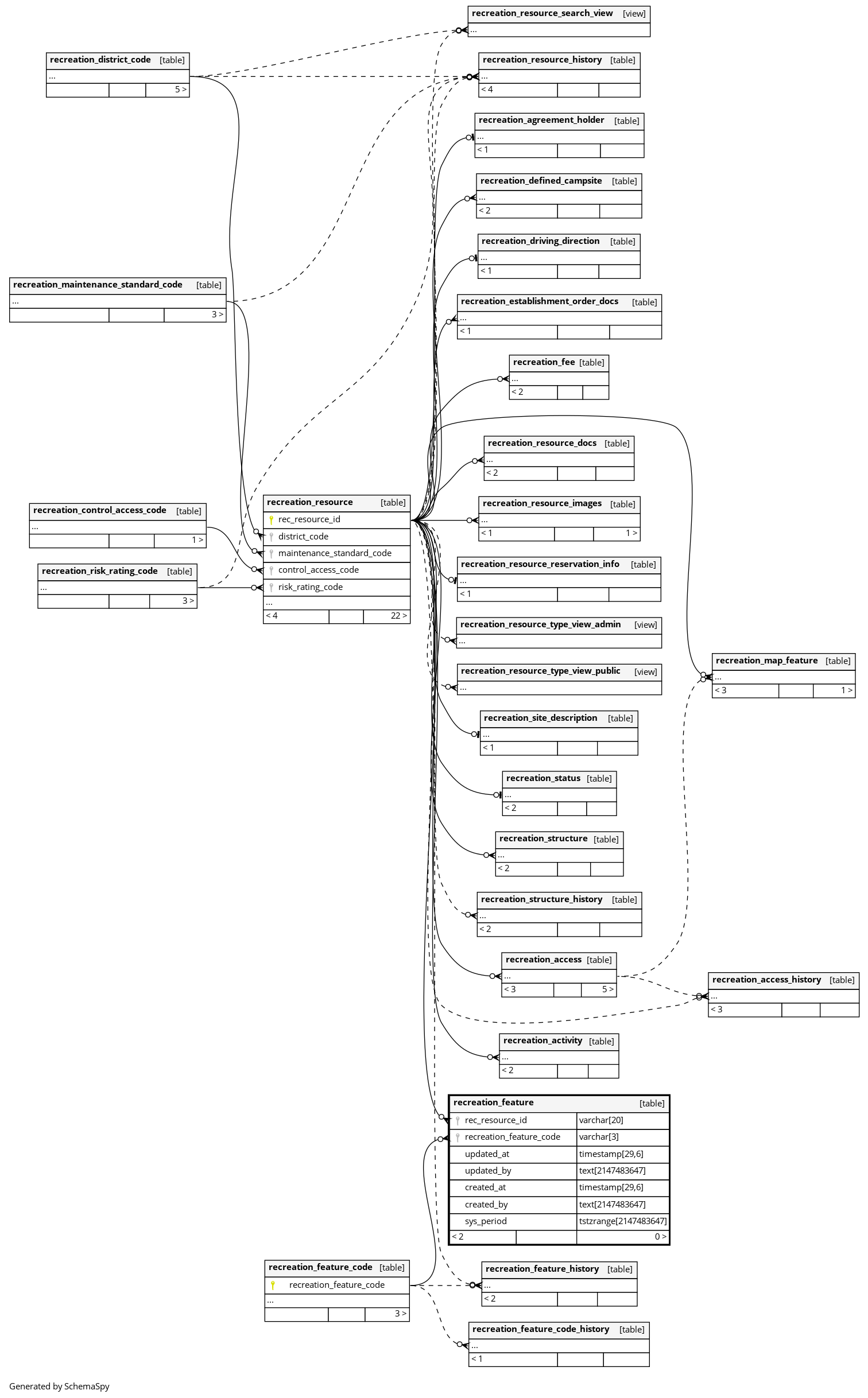
Columns
| Column | Type | Size | Nulls | Auto | Default | Children | Parents | Comments | |||
|---|---|---|---|---|---|---|---|---|---|---|---|
| rec_resource_id | varchar | 20 | null |
|
|
Identification assigned to a Recreation Resource. |
|||||
| recreation_feature_code | varchar | 3 | null |
|
|
Code describing the Recreation Feature. |
|||||
| updated_at | timestamp | 29,6 | √ | now() |
|
|
|||||
| updated_by | text | 2147483647 | √ | null |
|
|
|||||
| created_at | timestamp | 29,6 | √ | now() |
|
|
|||||
| created_by | text | 2147483647 | √ | null |
|
|
|||||
| sys_period | tstzrange | 2147483647 | tstzrange(CURRENT_TIMESTAMP, NULL::timestamp with time zone) |
|
|
Indexes
| Constraint Name | Type | Sort | Column(s) |
|---|---|---|---|
| recreation_feature_rec_resource_id_recreation_feature_code_key | Must be unique | Asc/Asc | rec_resource_id + recreation_feature_code |



