Columns
| Column | Type | Size | Nulls | Auto | Default | Children | Parents | Comments | |||
|---|---|---|---|---|---|---|---|---|---|---|---|
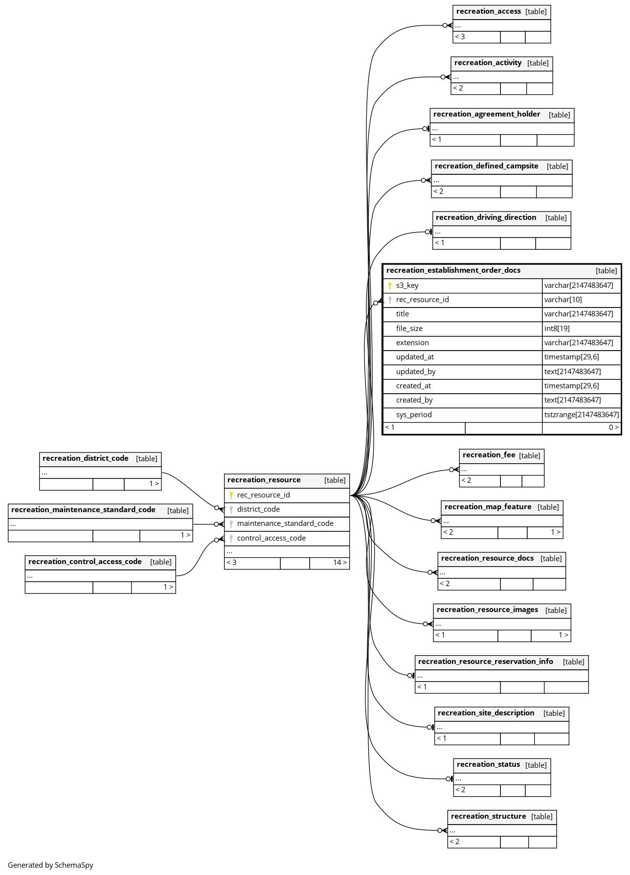
| s3_key | varchar | 2147483647 | null |
|
|
S3 object key (path) for the establishment order document |
|||||
| rec_resource_id | varchar | 10 | √ | null |
|
|
Recreation Resource ID |
||||
| title | varchar | 2147483647 | √ | null |
|
|
Title of the establishment order document |
||||
| file_size | int8 | 19 | √ | null |
|
|
File size in bytes |
||||
| extension | varchar | 2147483647 | √ | null |
|
|
File extension (e.g., pdf) |
||||
| updated_at | timestamp | 29,6 | √ | now() |
|
|
|||||
| updated_by | text | 2147483647 | √ | null |
|
|
|||||
| created_at | timestamp | 29,6 | √ | now() |
|
|
|||||
| created_by | text | 2147483647 | √ | null |
|
|
|||||
| sys_period | tstzrange | 2147483647 | tstzrange(CURRENT_TIMESTAMP, NULL::timestamp with time zone) |
|
|
Indexes
| Constraint Name | Type | Sort | Column(s) |
|---|---|---|---|
| recreation_establishment_order_docs_pkey | Primary key | Asc | s3_key |
| idx_recreation_establishment_order_docs_rec_resource_id | Performance | Asc | rec_resource_id |



