Columns
| Column | Type | Size | Nulls | Auto | Default | Children | Parents | Comments | ||||||
|---|---|---|---|---|---|---|---|---|---|---|---|---|---|---|
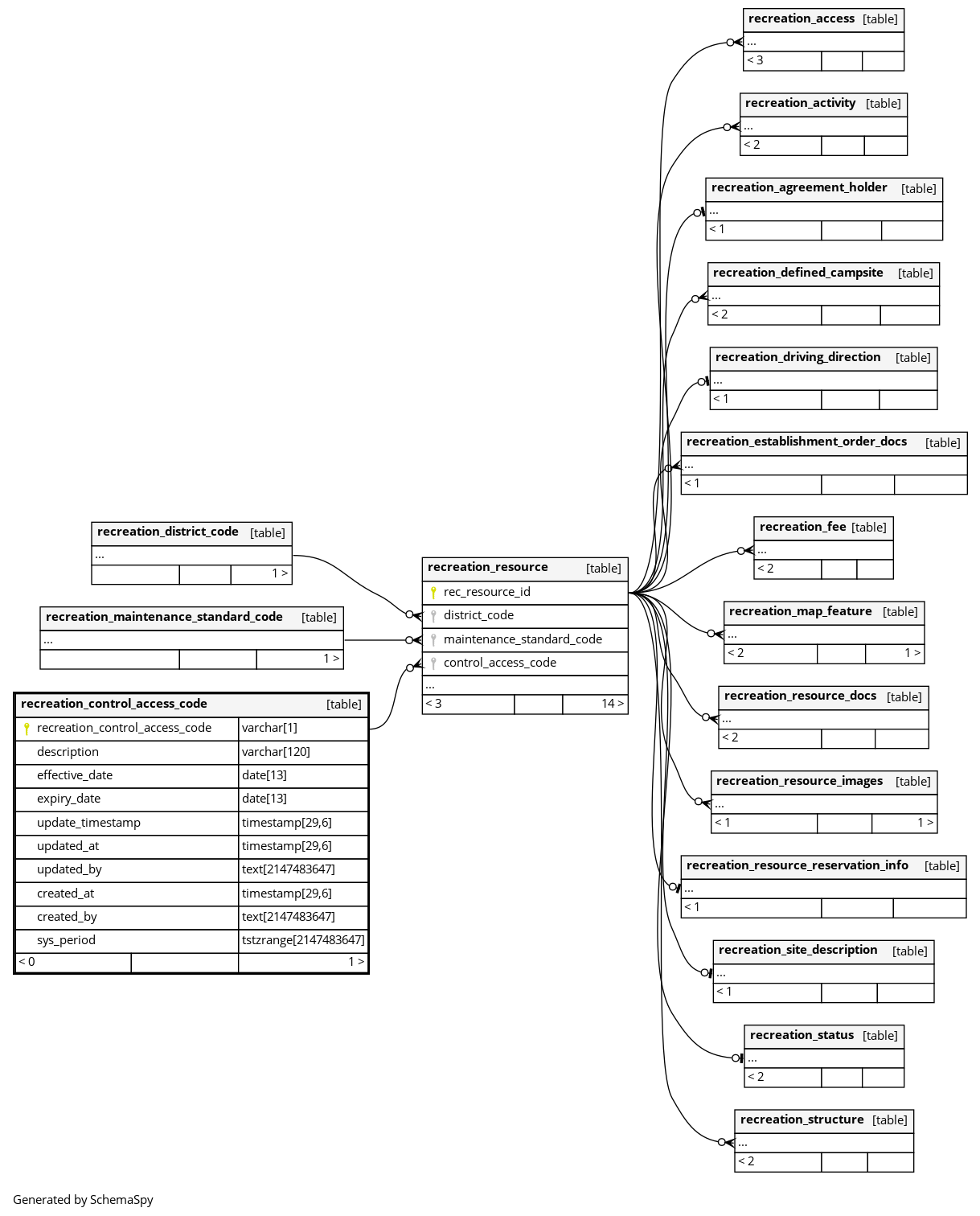
| recreation_control_access_code | varchar | 1 | null |
|
|
The Controlled Access Code for a rec resource. E.g. “Gated”, “Restricted Use”. |
||||||||
| description | varchar | 120 | √ | null |
|
|
The description of the Controlled Access Code for a rec resource. |
|||||||
| effective_date | date | 13 | √ | null |
|
|
The effective date of the Controlled Access Code for a rec resource. |
|||||||
| expiry_date | date | 13 | √ | null |
|
|
The expiry date of the Controlled Access Code for a rec resource. |
|||||||
| update_timestamp | timestamp | 29,6 | √ | null |
|
|
The update timestamp of the Controlled Access Code for a rec resource. |
|||||||
| updated_at | timestamp | 29,6 | √ | now() |
|
|
||||||||
| updated_by | text | 2147483647 | √ | null |
|
|
||||||||
| created_at | timestamp | 29,6 | √ | now() |
|
|
||||||||
| created_by | text | 2147483647 | √ | null |
|
|
||||||||
| sys_period | tstzrange | 2147483647 | tstzrange(CURRENT_TIMESTAMP, NULL::timestamp with time zone) |
|
|
Indexes
| Constraint Name | Type | Sort | Column(s) |
|---|---|---|---|
| recreation_control_access_code_pkey | Primary key | Asc | recreation_control_access_code |



