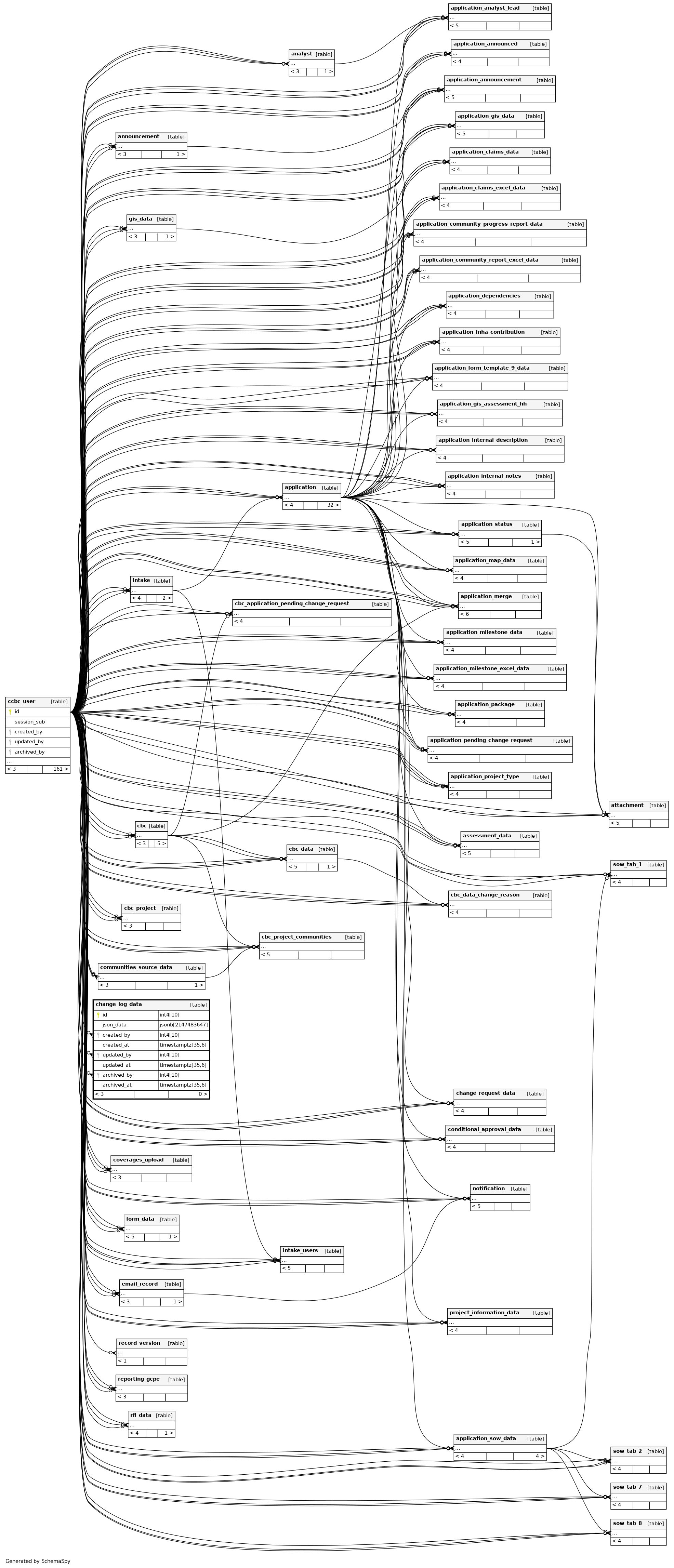
Columns
| Column | Type | Size | Nulls | Auto | Default | Children | Parents | Comments | |||
|---|---|---|---|---|---|---|---|---|---|---|---|
| id | int4 | 10 | √ | null |
|
|
|||||
| json_data | jsonb | 2147483647 | null |
|
|
Serialized change log payload |
|||||
| created_by | int4 | 10 | √ | null |
|
|
created by user id |
||||
| created_at | timestamptz | 35,6 | now() |
|
|
created at timestamp |
|||||
| updated_by | int4 | 10 | √ | null |
|
|
updated by user id |
||||
| updated_at | timestamptz | 35,6 | now() |
|
|
updated at timestamp |
|||||
| archived_by | int4 | 10 | √ | null |
|
|
archived by user id |
||||
| archived_at | timestamptz | 35,6 | √ | null |
|
|
archived at timestamp |
Indexes
| Constraint Name | Type | Sort | Column(s) |
|---|---|---|---|
| change_log_data_pkey | Primary key | Asc | id |
| ccbc_public_change_log_data_archived_by_foreign_key | Performance | Asc | archived_by |
| ccbc_public_change_log_data_created_by_foreign_key | Performance | Asc | created_by |
| ccbc_public_change_log_data_updated_by_foreign_key | Performance | Asc | updated_by |

